|
Главная
>
Резерваторы > PN-COV-736
|
Коммутаторы резерва 3G/HD/SD SDI с релейным обходом
серии PN-COV-736(NL)
|
Модули серии PN-COV-736
предназначены для резервирования электрических видеосигналов форматов 3G/HD/SD
SDI.
Блоки идеально подходят для резервирования особо важных
сигнальных путей.
Переключение на резервный канал возможно как в
автоматическом, так и в ручном режимах.
В устройстве переключение на резервный канал и обратно
возможно в любом из двух режимов (конфигурируется пользователем):
В зависимости от версии блока возможны два типа реле:
реле с запоминанием… “Latching”..………PN-COV
-736
реле без запоминания…“Non Latching”…..PN-COV
-736NL
Переключение осуществляется быстрым электронным ключом.
Правила работы блоков в зависимости от модели приведено в
Таблице
|
Модель |
Тип Реле |
Режим Релейного
SW |
Режим Электронного
SW |
|
PRG OUT
Power OK |
PRG OUT
Power
Loss |
PRG OUT
Power OK |
PRG OUT
Power
Loss |
|
PN-COV
-736 |
Latching |
Main
или STBY |
Последнее состояние |
Main
или STBY |
Последнее состояние |
|
PN-COV
-736NL |
Non Latching |
Main
или STBY |
Main
|
Main
или STBY |
Main |
Присутствует отдельный мониторный выход с независимым набором
на него каналов:
Обеспечивается индикация наличия и потери сигнала, его
стандарта, ошибок EDH/CRC в последний час.
Задержка переключения на резервный канал при появлении второй
ошибки в заданном интервале времени может программироваться пользователем в
пределах 0,05…10 сек с шагом 0,1 сек. Для предотвращения ложных переключений на
основной канал при его восстановлении время возврата програмируется в пределах
0…100 сек с шагом 1 сек.
Критерии перехода на резервный канал и их программирование
-
Пропадание входного сигнала
-
Появление второй ошибки EDH/CRC
в заданный интервал времени (программируется пользователем)
-
Любая комбинация из перечисленных ошибок (программируется
пользователем).
В устройстве
реализовано три режима управления переключением на мониторном выходе:
1. Мониторный выход следует за программным.
2. Мониторный выход находится в противоположном состоянии по
отношению к программному.
3. Независимый от програмного набор на мониторный выход (MAIN
или STBY).
Модули серии PN-COV-736
предназначены для работы в базовой конструкции модульной системы "PROFNEXT".
Размещается в корпусах 1U или 3U системы "PROFNEXT" и занимает один слот в
корпусе. В корпусах 1U блоки размещаются горизонтально, в корпусах 3U –
вертикально.
Модули серии PN-COV-736
предназначены для круглосуточной работы в стационарном помещении с температурой
окружающего воздуха от +5 до +45оС, относительной влажности не более
80% при температуре 25оС, атмосферном давлении 750±30
мм рт. ст.
Функциональные возможности:
-
Автоматический и ручной режим управления переключением на
резерв
-
Режимы быстрой (электронный ключ) или релейной коммутации
-
Реле с запоминанием (Latch) или
без запоминания
-
Программируемая задержка переключения
-
Два режима возврата на основной канал (авто или вручную)
-
Дополнительный мониторный выход для контроля MAIN и
STANDBY сигналов
-
Независимое управление мониторным выходом
-
Режим “Мониторный выход” следует за программным выходом
-
Режим “Мониторный выход” находится в противоположном
состоянии по отношению к программному
-
Автоматическое определение стандарта входного сигнала
-
Индикация наличия и пропадания входных сигналов
-
Индикация наличия ошибок EDH/CRC в последний час
-
Входы и выходы GPI
-
Возможность
отключения режима восстановления тактовой частоты (RCLK
BYPASS)
Технические характеристики
Входы 3G/HD/SD
SDI
|
Поддерживаемые стандарты |
SMPTE 425M…………….3G
level A
SMPTE 274M (HDSDI)
…1920x1080
SMPTE 296M (HDSDI)
…1280x750
SMPTE 295M (HDSDI)
…1920x1080
SMPTE 260M (HDSDI)
…1920x1035
SMPTE 259M (SDI
)…….. 50i/720 x 576
60i/720 x 480
|
|
Входное сопротивление, разъём |
75 Ом, BNC |
|
Количество входов (каналов) |
Два,
MAIN IN и
STBY IN |
|
Максимальная длина кабеля (входная + выходная длина)
3G
HD
SD |
для кабеля 8281 или аналогичного
до
30 м
до
50 м
до
80 м
|
Выход программный PRG
.
Режим электронного
переключения
|
Стандарт |
соответствует входному |
|
Количество выходов |
один, после восстановления тактовой (reclocking)
|
|
Выходное затухание несогласованности |
не менее 10 дБ до 3.0 ГГц |
|
Размах |
800 мВ
±10%. |
|
Разъемы |
BNC |
|
Время нарастания и спада |
120 пс. номинал для 3G/HD,
700 пс. номинал для SD |
|
Джиттер |
менее 0.2UI (единичного интервала) |
|
Тип коммутирующего элемента
PCOV-7326,
PCOV-7326NL |
электронный ключ
|
|
Состояние программного выхода при пропадании
питания
PCOV-7326(Latch)
PCOV-7326NL(Non
Latching) |
сохраняет состояние последней коммутации
проходит сигнал основного канала
MAIN |
Режим релейного
переключения
|
Стандарт |
соответствует входному |
|
Количество выходов |
один
|
|
Затухание несогласованности |
не менее 10дБ на частоте 3.0 ГГц |
|
Максимальная длина кабеля
(входная + выходная длина)
3G
HD
SD |
для кабеля 8281 или аналогичного
до 30 м
до
50 м
до
80 м
|
|
Тип коммутирующего элемента
PCOV-7326 |
Пассивное ВЧ реле с ”защелкой”
|
|
Тип коммутирующего элемента
PCOV-7326NL |
Пассивное ВЧ реле без ”защелки”
|
|
Состояние программного выхода при пропадании
питания
PCOV-7326(Latch)
PCOV-7326NL(Non Latching) |
сохраняет состояние последней коммутации
проходит сигнал основного канала
MAIN |
Выход мониторный
MON.
|
Стандарт |
соответствует входному |
|
Количество выходов |
один, после восстановления тактовой (reclocking)
|
|
Выходное затухание несогласованности |
не менее 10 дБ до 3.0 ГГц |
|
Размах |
800 мВ
±10%. |
|
Разъемы |
BNC |
|
Время нарастания и спада |
120 пс. номинал для 3G/HD,
700 пс. номинал для SD |
|
Джиттер |
менее 0.2UI (единичного интервала) |
Управление
GPIO.
|
Выполнение команды |
Замыкание на общий(GND),
контакт 5. |
|
PGM
выход в режиме
AUTO |
Контакт
8, вход |
|
Подать на
PGM выход канал
MAIN
|
Контакт
7, вход |
|
Подать на
PGM выход канал
STBY |
Контакт
3, вход |
|
Подать на
MON выход канал
MAIN |
Контакт
4, вход |
|
Подать на
MON выход канал
STBY |
Контакт
9, вход |
|
Включен канал
MAIN |
Реле, "сухой" контакт. Соединены контакты
2и
6. |
|
Включен канал
STBY |
Реле, "сухой" контакт. Соединены контакты
1
и 6. |
|
Разъем |
DB-9, 9 pin, Female
|
Потребляемая мощность: не более 5 Вт.
Диапазон рабочих температур:
от 5 до 45°С.
Время непрерывной работы: 24 часа.
Габаритные размеры: фронтальная плата 350x100
мм.
Масса: не более 0,4 кг.
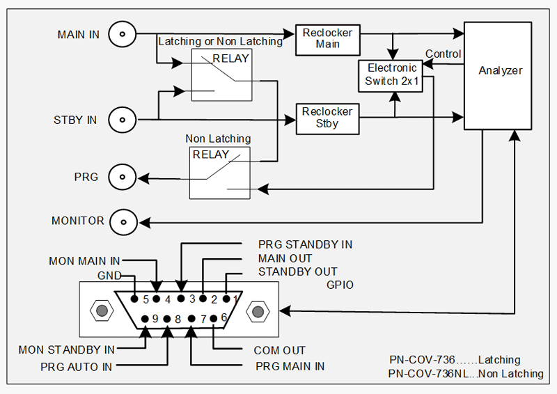
Состав, устройство и работа резерватора

Структурная схема PN-COV-736,
PN-COV-736NL

Задняя панель PN-COV-736,
PN-COV-736NL
Входные оптические SDI сигналы основного и резервного
проходят 'реклокер’ (отключаемый). Далее эти сигналы поступают на анализатор
качества и на коммутатор. В анализаторе производится оценка качества сигнала по
установленным через систему управления критериям. В случае появления ошибок в
выбранных критериях подается команда на
переключение реле (в режиме релейного переключения) или электронного коммутатора
(в режиме электронного переключения) и на выход
PRG
проходит верный канал.
Переключение на резервный канал и обратно осуществляется в
двух режимах (конфигурируется пользователем):
Режим Релейного переключения.
Переключение осуществляется пассивным реле.
В зависимости от исполнения возможны два типа реле:
-
с возвратом на основной канал при пропадании
питания
(реле без запоминания, “Non Latching”…
PN-COV -736NL
)
-
сохраняется последнее соединение при пропадании
питания
(реле с запоминанием, “Latching”..
PN-COV -736)
Режим Электронного переключения.
Переключение осуществляется “быстрым” электронным ключом.
При работе в этом режиме при выключении питания
устройство переходит в релейный режим и на выход проходит:
PN-COV-736NL (Non Latching)….
основной канал
PN-COV-736(Latching)…………...
сохраняется последнее соединение
При появлении питания устройство восстанавливает свою
последнюю конфигурацию.
Присутствует отдельный мониторный выход с независимым набором
на него каналов:
Переключение на резервный канал возможно как в
автоматическом, так и в ручном режимах.
Критерии перехода на резервный канал и их программирование
-
Пропадание входного сигнала
-
Появление второй ошибки EDH/CRC
в заданный интервал времени(программируется пользователем)
-
Любая комбинация из перечисленных ошибок (программируется
пользователем).
Безопасное извлечение/установка фронтального модуля
при включенном питании.
Допускается извлечение/установка фронтального модуля
при включенном питании. Однако следует учитывать режим работы устройства
(электронное или релейное переключение) в момент извлечения его из корпуса.
Модель PN-COV-736NL
(Non Latching)
Независимо от режима работы устройства, при извлечении
фронтального модуля на программный выход PRG проходит
сигнал основного канала MAIN.
При обратной установке этого же фронтального модуля
конфигурация устройства восстановится.
При установке нового фронтального модуля требуется произвести
конфигурацию устройства.
Модель PN-COV-736
(Latching)
Следует учитывать режим работы устройства.
Если устройство находится в режиме электронного переключения,
его следует перевести в релейный режим и далее извлечь фронтальный модуль. На
программном выходе PRG сохраниться последнее
соединение.
Если устройство находится в режиме релейного переключения, то
можно извлекать устройство немедленно. На программном выходе
PRG сохраниться последнее соединение.
При обратной установке этого же фронтального модуля
конфигурация устройства восстановится.
При установке нового фронтального модуля требуется произвести
конфигурацию устройства
Конструктивное исполнение
Конструктивно устройство
выполнено на фронтальном и заднем модулях системы “PROFNEXT”,
которые размещаются в корпусах 1U или 3U этой системы, и занимает один слот в
корпусе. В корпусе 1U блоки располагаются горизонтально, в корпусе 3U –
вертикально.
Фронтальный модуль
выполнен в виде платы размером 350х100 мм. Плата двигается по направляющим и
легко извлекается с помощью рычагов, расположенных на краю платы. На фронтальном
модуле размещаются также дополнительные платы (в зависимости от модификации).
Соединение фронтального и
заднего модулей осуществляется напрямую через разъем. Через поперечную
кросс-плату, которая встроена внутри корпуса “PROFNEXT”, на модули поступает
напряжение питания, команды управления и два глобальных опорных синхросигнала,
если они используется.
Управление
Управление устройством осуществляется с
лицевой панели устройства, через web интерфейс от ПЭВМ
или
с использованием программного обеспечения: «Программный пакет
для мониторинга и управления модульной системой «PROFNEXT» .
Установка режимов устройства
с лицевой панели.
Выбор возможных режимов от местной панели управления
осуществляется через меню на графическом дисплее. Управление производится с
помощью кнопок управления

Кнопки управления.
На панели расположены четыре кнопки:
< >…. кнопки выбора страницы.
˄ ˅…. кнопки выбора параметра, изменения в выбранном
параметре.
OK…. кнопка подтвержения
OK.
Управление от ПЭВМ с использованием ПО
Управление устройством
и его мониторинг от ПЭВМ осуществляется через модуль центрального
процессора дистанционного управления, размещенного в этом же корпусе, с
использованием программного обеспечения: «Программный пакет для мониторинга и
управления модульной системой «PROFNEXT» .
WEB
интерфейс управления PN-COV-736

Интерфейс
управления резерватором PN-COV-736.
Структурно интерфейс разделен на:
1.
PRG Out……..состояние
программного выхода и режим его работы.
Включение параметра для
системы оповещения о нестандартных ситуациях.
2.
MON Out…….состояние
мониторного выхода и режим его работы.
3.
Main In………
состояние основного MAIN
входа, его параметры и управление
Включение параметра для
системы оповещения о нестандартных ситуациях.
4.
Stby In……….
состояние резервного
STANDBY входа, его параметры и
управление.
Включение параметра для
системы оповещения о нестандартных ситуациях.
5.
Switch config…выбор
параметров для срабатывания резерватора и их конфигурирование.
Loss………….
выбор критериев аварийного перехода при пропадании сигнала
EDH/CRC…..
выбор критериев аварийного перехода при появлении ошибок
EDH/CRC
Changeback…
настройка параметров обратного возвращения на основной канал
6.
Default Set…установка
заводских настроек.
1.
PRG Out……
состояние программного выхода и режим его работы.
Включение параметра для
системы оповещения о нестандартных ситуациях.
- Строка
PRG
Out
– отображает канал, в данный момент присутствующий
на выходе
PRG
(Main
или
Stby).
- Строка
PRG Status
– статус состояния выхода.
OK………………….
на выходе сигнал Main.
Alarm……………….
на выходе сигнал Stby.
Watch
………включение
параметра для системы оповещения о нестандартных ситуациях
- Строка
PRG Select
– выбор режима работы либо канала на
выходе PRG
Auto…
режим автоматического переключения .
Main….на
программный выход подан основной канал.
Stby….на
программный выход подан резервный канал.
- Строка
Switch Type
– выбор режима переключения
Relay…..
режим релейного переключения между каналами
Electric…режим
быстрого электронного переключения между каналами
2.
MON Out…….состояние
мониторного выхода и режим его работы.
- Строка
Mon Out
- отображает канал, в данный
момент присутствующий
на выходе
MON
(Main
или
Stby)
- Строка
Mon Select
– выбор канала на мониторном выходе.
Main………
на мониторный выход подан основной канал.
Stby………..
на мониторный выход подан резервный канал.
PRG Out
… на мониторный выход повторяет
состояние програмного выхода.
Not PRG…..мониторный
выход находится в противоположном состоянии по отношению к программному.
3.
Main In………
состояние основного MAIN
входа, его параметры и управление.
Включение параметра для
системы оповещения о нестандартных ситуациях.
- Строка
Main Status
- статус состояния входа.
OK………………….
в сигнале Main
в текущий момент отсутствуют
ошибки EDH/CRC.
Alarm……………….сигнал
отсутствует или в нем появились ошибки в параметрах,
установленных в секции
Switch Config.
Watch
………включение
параметра для системы оповещения о нестандартных ситуациях
- Строка
Input
- захват входного сигнала
Lock
…..сигнал захвачен
Loss…..сигнал
отсутствует
- Строка
Format
- стандарт входного
SDI
- Строка
EDH/CRC
– наличие ошибок
EDH/CRC
в сигнале Main
OK……
в основном канале отсутствуют ошибки EDH/CRC.
ERR….
в основном канале обнаружены ошибки EDH/CRC.
- Строка
EDH/CRC
hour…ошибки
EDH/CRC за последний час
OK……
за последний час не обнаружено ни одной ошибки EDH/CRC.
ERR…..
за последний час обнаружено не менее одной ошибки EDH/CRC.
- Строка
RC Bypass-режим прохождения схемы восстановления
тактовой(Reclocker)
Off…….входной сигнал
проходит через схему восстановления тактовой(Reclocker).
Рекомендуется.
On……..входной сигнал идет в
обход схемы восстановления тактовой(Reclocker).
4.
Stby
In……… состояние
Stby
входа, его параметры и управление.
Включение параметра для
системы оповещения о нестандартных ситуациях.
- Строка
Stby Status
- статус состояния входа.
OK………………….
в сигнале Stby
в текущий момент отсутствуют
ошибки EDH/CRC.
Alarm……………….сигнал
отсутствует или в нем появились ошибки в параметрах,
установленных в секции
Switch Config.
Watch
………включение
параметра для системы оповещения о нестандартных ситуациях
- Строка
Input
- захват входного сигнала
Lock
…..сигнал захвачен
Loss…..сигнал
отсутствует
- Строка
Format
- стандарт входного
SDI
- Строка
EDH/CRC
– наличие ошибок
EDH/CRC
в сигнале Stby
OK……
в канале отсутствуют ошибки EDH/CRC.
ERR….
в канале обнаружены ошибки EDH/CRC.
- Строка
EDH/CRC
hour…ошибки
EDH/CRC за последний час
OK……
за последний час не обнаружено ни одной ошибки EDH/CRC.
ERR…..
за последний час обнаружено не менее одной ошибки EDH/CRC.
- Строка
RC Bypass-режим прохождения схемы восстановления
тактовой(Reclocker)
Off…….входной сигнал
проходит через схему восстановления тактовой(Reclocker).
Рекомендуется.
On……..входной сигнал идет в
обход схемы восстановления тактовой(Reclocker).
5.
Switch config…выбор
параметров для срабатывания резерватора и их конфигурирование.
Секция
Loss
…секция конфигурирования по параметру потери
входного сигнала.
- Строка
Analysis
- критерий перехода на резерв при пропадании
входного сигнала.
Enable
…..при пропадании входного сигнала
происходит переход на резерв.
Ignore…..
при пропадании входного сигнала не происходит переход на резерв.
- Строка
Loss
Time>
,ms….установка
длительности отсутствия сигнала на входе, при превышении которой произойдет
переход на резерв.
Пределы 50
ms…10
сек с шагом 50 ms.
- Строка
Format
- выбор стандарта
SDI
Ignore…….на
основном и резервном входах могут быть сигналы разных
SDI
стандартов. Резерватор корректно
работает.
SD_625I,
SD_525I,
HD_1080i60, HD_1080i59, HD_1080i50,
HD_1080p30, HD_1080p29, HD_1080p25,
HD_720p60, HD_720p59, HD_720p50,
3GA_1080p60,
3GA_1080p59,
3GA_1080p50
Выбор одного из
стандартов SDI
для обеих входов. В случае появления
отличного от выбранного стандарта на основном входе это будет считаться ошибкой
и произойдет переход на резерв. В случае появления отличного от выбранного
стандарта на резервном входе и аварии на основном перехода на резерв не
произойдет.
Секция
EDH/CRC
…секция конфигурирования по
параметру появления ошибок
EDH/CRC.
- Строка
Analysis
- критерий перехода на резерв при появлении
ошибок EDH/CRC
Ignore
… при появлении в сигнале ошибок
EDH/CRC
не происходит переход на резерв.
Enable…..
при появлении в сигнале ошибок
EDH/CRC
происходит переход на резерв.
- Строка
Err Interval,ms….установка
интервала времени, в течении которого появление второго поля или кадра
(прогрессивные форматы) с ошибками
EDH/CRC
приведет к переходу на резерв. Пределы 50
ms…10
сек с шагом 50 ms.
Секция
Changeback
…секция конфигурирования режима возврата на
основной канал.
- Строка
Mode
– выбор режима возврата на основной канал
Disable……возврат
на основной канал не происходит при восстановлении статуса
OK
на основном входе.
Enable……возврат
на основной канал происходит автоматически через установленное время (Return
Time), при условии наличия статуса
OK
на основном входе в течении этого времени.
Stby Err…..возврат
на основной канал происходит только при появлении ошибок в канале
STBY
, при условии наличия статуса
OK
на основном входе .
6.
Default Set…установка
заводских настроек.
- Строка
Yes/No?
- установка заводских настроек
No
…. сохранение пользовательских
установок
Yes
…установка заводских настроек.
|